House579房屋交易買賣平台
貸款
房仲
社宅
修繕
Line
「仲介說管線已更新?別被騙了!」水電師傅曝:9成老屋只做表面功夫 暗管全爛光
日盈社宅

「仲介說管線已更新?別被騙了!」水電師傅曝:9成老屋只做表面功夫 暗管全爛光

2025/08/17 |  95 | 加入最愛

老屋管線更新不能只聽仲介!專家提醒:9成老屋暗管仍可能老化

【M傳媒房產中心/專題報導】

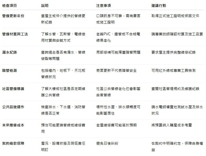
對許多首購族與年輕家庭而言,屋齡較高的老公寓往往因價格相對親民而成為購屋首選。然而,網友在買房知識家發問,看中一件屋齡已達 40 年老房,房仲表示該屋已經更新管線,但網友能然不敢確認該物件管線是否更新、居住安全如何,成為網友關心的問題。一名常接房仲物件修繕的水電師傅指出,多數老屋即便業主或仲介聲稱「已更新管線」,仍可能只是表面工程,暗管仍然老化,提醒購屋族切勿完全依賴口頭訊息,應親自檢視與專業評估。

根據《建築法》及《室內裝修安全管理規則》等規範,老屋並無強制規定必須更換管線,但屋齡較高的建物確實因管線老舊而容易出現漏水、阻塞、水質污染等問題。雖然仲介可能表示屋主於 10 年前已重新拉管線,這對屋況確實是加分項,但專家提醒,管線的品質、施工工法與材料選擇,以及使用年限,都是影響管線壽命的關鍵因素。

 

專家建議,消費者在面對老屋時,應秉持慎重態度,不能僅憑仲介口頭保證。

首先,實地檢查與專業評估不可或缺。聘請結構技師或水電工程師檢測房屋,尤其是水管與電線的安全狀況,能降低日後維修成本風險。其次,應確認屋況與修繕紀錄,包括過往管線更新與漏水紀錄,並了解社區是否有定期維護計畫。此外,建築法規與公共設施狀況也需掌握,確保建築符合安全標準,公共管線與排水系統正常運作。

在財務規劃上,專家提醒,老公寓因結構老化與設備陳舊,未來可能需要整修或重新拉設管線,因此購屋預算應預留維修經費。契約條款中也應明訂屋況及設備狀態,保障買方權益,避免日後因管線問題產生爭議。

值得注意的是,即便屋主於 10 年前已完成全面管線更新,若缺乏完整施工證明或只是局部維修,仍建議重新評估更換必要性。水電師傅指出,老屋管線涉及安全與生活品質,若未妥善處理,長期而言可能帶來更高成本與風險。

綜合各方建議,購買屋齡 50 年的老公寓,買家需充分了解房屋現況,積極尋求專業意見,並做好財務規劃,預留維修預算,以確保居住安全與生活品質。仲介提供的管線更新訊息僅能作為參考,客觀檢測與實地評估才是最可靠的依據。

總而言之,首購族面對老屋,除了價格吸引力外,更應重視管線、結構與維修紀錄。明智的決策不僅能保障自身權益,也為日後舒適、安全的居住生活奠定基礎。
 

標籤 :